2026.2.3更新
| Activities(1) | Themes |
|---|---|
| ▶_消防署新分署計画と中崎緑地問題 ▶_市民自治あかし・ニュースレター new! ▶_市民自治あかし・総会|世話人会 ▶_とりくみ時系列 ▶_中崎緑地の松林を守る会 ▶_市民まちづくり研究所:松本誠 ├─「新型コロナ」市民ジャーナル └─誠ジャーナル new! ▼2026.1.23 国民不在の政治の混乱を逆手に取るチャンスにしよう! ほか ▶_再生可能エネルギーあかし(再エネあかし) ▶_市民ネット明石(市民活動団体ネットワーク明石) 明石まちづくり研究所(まち研)▶ 20周年のつどい 2009年 ▶_地域と民主主義勉強会in明石(勉強会) | ![]() ▶_明石市自治基本条例 ▶_明石市議会 ▶_市民マニフェスト選挙 ▶「市民参画」 ▶_講座・学習会 ▶_長期総合計画とSDGs ▶_住民投票条例のゆくえ |
| Activities(2) | |
| ▶_市政課題 ::: 新ごみ処理施設 new! 新ごみ処理施設整備計画の見直しを求める緊急要望 ▶_市政課題 ::: 新庁舎建設計画について new! ▶_市政課題 ::: 明石川流域のPFAS(有機フッ素化合物)汚染問題 ▶_市政課題 ::: 旧・明石市立図書館の行方 奇怪な展開を再検証 new! ▶_市政課題 :::「5つの図書館計画」問題──なし崩し的な移転・新設の動き ▶_市政課題 :::「みんなでつくる財政白書」の行方 ▶_市政課題 ::: 大久保北部丘陵地の開発圧力への対応 ▶_市政課題 ::: その他の市政課題 ▶_県立明石公園の樹木過剰伐採(2021年)に端を発した「明石公園あり方」について ▶_子どもを核とする施策について(私論) ▶_〓 | |
| Chips ▶ リンク蔵 Kura | |
| ▶_明石まちづくり小史 ///// ▶_明石@神戸新聞 ///// ▶_広報あかし ///// ▶_あかしの天気 ///// ▶_明石の鳥と自然///// | |
仕様: :▶_ 新しいウィンドウ :▶ 同じウィンドウ
消防署新分署計画と中崎緑地問題
▶ 公表された「市の考え方」に対する再質問書(2024.8.28 pdf)
- 「分署の整備場所」を示したのは 2020 年(R2)3 月の新庁舎建設基本計画であり、この計画については意見公募手続きや意見交換会、説明会は開催していない。
- 予定地は海岸埋立地や工事土砂置場に植樹したというのは真っ赤なウソ。歴史的事実を歪曲するものである。
- 都市景観条例および環境の保全と創造に関する基本条例との関係について、具体的な指摘がされているのに対して、いつどのような形でクリアしている根拠を得ているのか明示すべきである。
- 分署予定地の旧中崎公園内にあった市民会館前の信号機付き横断歩道につながる「南北通路」が、分署建設に伴い2ルートとも廃止されることでいいのか!
市民自治あかし・ニュースレター
New! 108号 2025.11.15 pdf
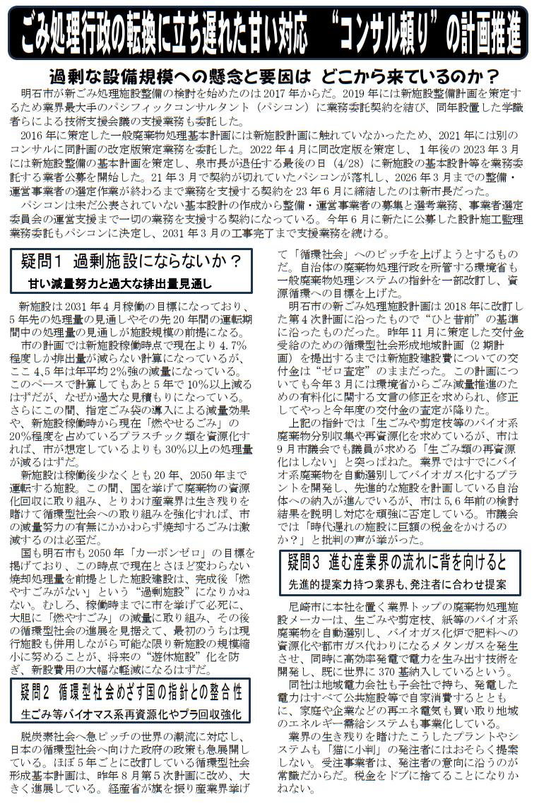
新ごみ処理施設計画の問題点続々判明、見直しが急務
中崎緑地の松林を守る会
新中崎分署建設にかかる公開質問 / なにが問題? / 探訪 城下町・明石
/ もっと知りたい 中崎遊園地 / チラシ、ニュース ▶_リンク
市民まちづくり研究所:松本誠
▶_市民まちづくり研究所
▶ 誠ジャーナル new!
▶「新型コロナ」市民ジャーナル
明石市議会
議会の日程▶_明石市議会HP
講座・学習会
市政課題 ::: 新ごみ処理施設
新ごみ処理施設整備計画の見直しを求める緊急要望

参考:ニュースレター96号の第2面
建設費418億円、20年間の運営委託費256億円、総額674億円の巨額事業費
▼ 総会総括より 2024.9.8
「市民自治の市政 第2ステージ」が試される最大の課題は、新ごみ処理施設への対応だった。市民マニフェストに掲げた最大の懸案であるとともに、明石市始まって以来の巨額の公共事業である。しかも「ごみ減量」への大転換が求められている中での旧態依然のごみ処理施策に、環境派市長の真価が期待された分野でもあった。
現行のごみ処理焼却施設は当初の“20年サイクル”の更新時期が過ぎており、環境部の担当部署からは次期計画への取り組みを早くから挙げていた。だが、インフラ整備の抑制志向を強めていた泉前市政下では先送りを重ねて、現行施設の維持管理補修費用を毎年計上することでしのいでいた。SDGsの都市づくりを掲げるなら、大胆なごみ減量に取り組むことが求められていたが、そうした姿勢は全く見られないまま、事実上放置されていた。
にもかかわらず、12年の任期を終える土壇場で巨額の新処理施設の基本計画を決め、2023年度当初予算では基本設計の業務委託予算を“置き土産”として去っていった。新市長は、まずこの計画の見直しに着手しなければならなかったはずだが、就任直後の5月から6月にかけて基本設計業務委託の「入札」は予定通り行われ、6月12日には基本計画策定時のコンサルでもあったパシフィックコンサルタンツ神戸事務所に決定し、6月末には業務委託契約を自ら締結してしまった。
「ゼロ・ウェイストあかし」の合言葉は掲げたが、空疎な“言葉遊び”にとどまる
このことを問われた市長は「今後の基本設計過程で計画を圧縮、縮小させる」と主張していた。12月議会には事業者選定委員会の設置条例を提案可決し、学識者委員を選任した。この委員会はそもそも公募した事業者を選定する委員会であり、基本計画に基づいて応募した事業者の選考過程で計画の大幅圧縮をできるとすることに無理がある。今年(2024年)3月議会での説明では3炉体制から2炉体制への変更を検討していることが明らかにされた。これは災害時などの緊急事態に備えた緊急用を“自前主義”から、隣接自治体等に依存する“広域運用主義”に切り替えるだけで、現時点ではゴミ処理量を抜本的に減らすごみ減量政策に転換するものではなさそうだ。
それを裏付けるように、昨年9月23日のタウンミーティングのテーマに「ごみ減量」を取り上げたものの、抜本的なごみ減らしへの具体的な働きかけは見られず、市長自身の決意も示されなかった。他方、1月末に発表した新年度予算案の概要では「循環型社会の実現のためごみゼロ・ウェイストあかしを合言葉に、再生資源リサイクルなどごみ減量に取り組む」との目的とは裏腹に、新年度予算の施策で見たように「見せかけの施策」のオンパレードにとどまっている。
市民自治あかしは、市民マニフェストの最重要課題の一つとして「ごみ減量」施策を追求する方針から、10月1日の市民まちづくり講座で「新ごみ処理施設」を取り上げて環境部の出前講座で計画の中味に焦点を当て、今年の2月と3月にも連続して「ごみ減量」の推進を取り上げた。この中では、世界の趨勢はすでにゴミを廃棄物として「焼却」する時代から転換を始めており、日本の政策も脱炭素社会を照準においた「資源化サイクル」に動き出している中で、旧態依然の巨大焼却施設をこれから建設することの誤りを浮き彫りにした。とりわけ、家庭用燃やせるごみとして全量焼却している生ごみは、本格的な堆肥化など資源循環型のまちづくりに転換していく課題も学んだ。
市民の意識改革と協力を得ることなしに進まないことを考えると、市自らが腹を決めてその先頭に立つことが不可欠だが、指定袋の導入による減量化施策についても「市民の意向を聴く」アンケート調査にとどまっているのが現状だ。
市政課題 ::: 新庁舎建設計画について
市政課題 ::: 旧・明石市立図書館の行方 奇怪な展開を再検証
(ニュースレター記事とは紙面スペースの関係で異なる内容がややあります)
県立明石公園のシンボルの一つとして、緑豊かな公園環境に溶け込んできたレンガタイル造りの文化施設。兵庫県立図書館と明石市立図書館はそろって昨年(2024年)10月、開館50周年を迎えた。いや正確に言えば、開館50周年を迎えるはずだった。
県立図書館は大規模な耐震補強と改修を終えて開館半世紀を祝ったが、市立図書館は2017年1月に明石駅前の再開発ビルに移転したあと暫定利用期間を経て2020年3月から“空き家”として放置されてきた。同じ時期に一体的にデザインし設計されて開館した図書館が、なぜ対照的な運命に置かれているのか? そして今、明石市は旧図書館を解体し、更地にしたうえで「新しい施設」を建設しようとする計画を進めている。
こうした展開になった理由は、短期的にはここ数年の明石市と兵庫県の一時的な“確執”から生じたものだが、もう少し長い目で見ると明石市政の文化行政、とりわけ図書館行政への立ち遅れと場当たり的対応が連綿と続いてきたことにある。その体質は、由緒ある建築物へのこだわりも配慮もなく、いま「解体ありき」の対応を続ける市政の体質に引き継がれているのではないか。
いま明石市が進めている「旧図書館の解体、利活用計画」が、いかに誤った道筋に踏み込んでいるかを、こうした経過と背景、市政の体質から再検証し、いま一度「解体ありき」を見直し原点に立ち戻ることを提言したい。いま市が進めようとしている計画には、市議会からの大きな異論の声が繰り返し挙がっており、市の計画には“無理筋”を押し通そうとして計画変更や補助金の壁に直面している状況が垣間見える。明石市の「文化行政百年の計」を誤りない方向に導くためにも、近い将来表面化する財政窮迫の要因をつくることを避けるためにも、市行政と議会、市民が今一度この計画を見直すことを求めたい。
▶ 続きは、特設ページ




